
随着奥密克戎毒株席卷内地,确诊患者与无症状感染者人数逐日突破新高,为加大新型冠状病毒的防控力度,部分地区开展了“全民核酸检测”。2022年3月11日,国务院联防联控机制综合组公布《新冠病毒抗原检测应用方案(试行)》,决定在核酸检测基础上增加抗原检测作为补充。社区居民有自我检测需求的,可自行购买抗原试剂进行自测。前述方案的出台,推动了新型冠状病毒检测试剂(以下简称“新冠检测试剂”)的采购、上市热潮。
检测产品大批量上市的背后,新冠检测试剂上市的合规性问题也受到众人关注。本文针对国内企业如何在研发、生产、销售等环节做到上市合规进行探讨,对相关规定进行整理,以飨读者。
(一)新冠检测试剂按照第三类医疗器械管理
新冠检测试剂,属于按照医疗器械管理的体外诊断试剂,根据不同的检测方式可大致分为核酸检测(检测病毒基因)、抗原检测(检测病毒蛋白)和抗体检测(检测IgG和IgM抗体)三种类型。
根据国家药监局出台的《中国对新型冠状病毒检测试剂和防护用品的监管要求及标准》,“新型冠状病毒检测试剂作为第三类医疗器械管理。”根据《体外诊断试剂分类规则》,与致病性病原体抗原、抗体以及核酸等检测相关的试剂为第三类体外诊断试剂。
因此,新冠检测试剂的监管需遵循医疗器械相关的一般监管规定与按医疗器械管理的体外诊断试剂相关的特别监管规定。此外,新冠检测试剂的注册、备案、生产、经营均需要遵循最为严格、要求最高的第三类管理标准。
(二)新冠检测试剂上市的相关监管体系
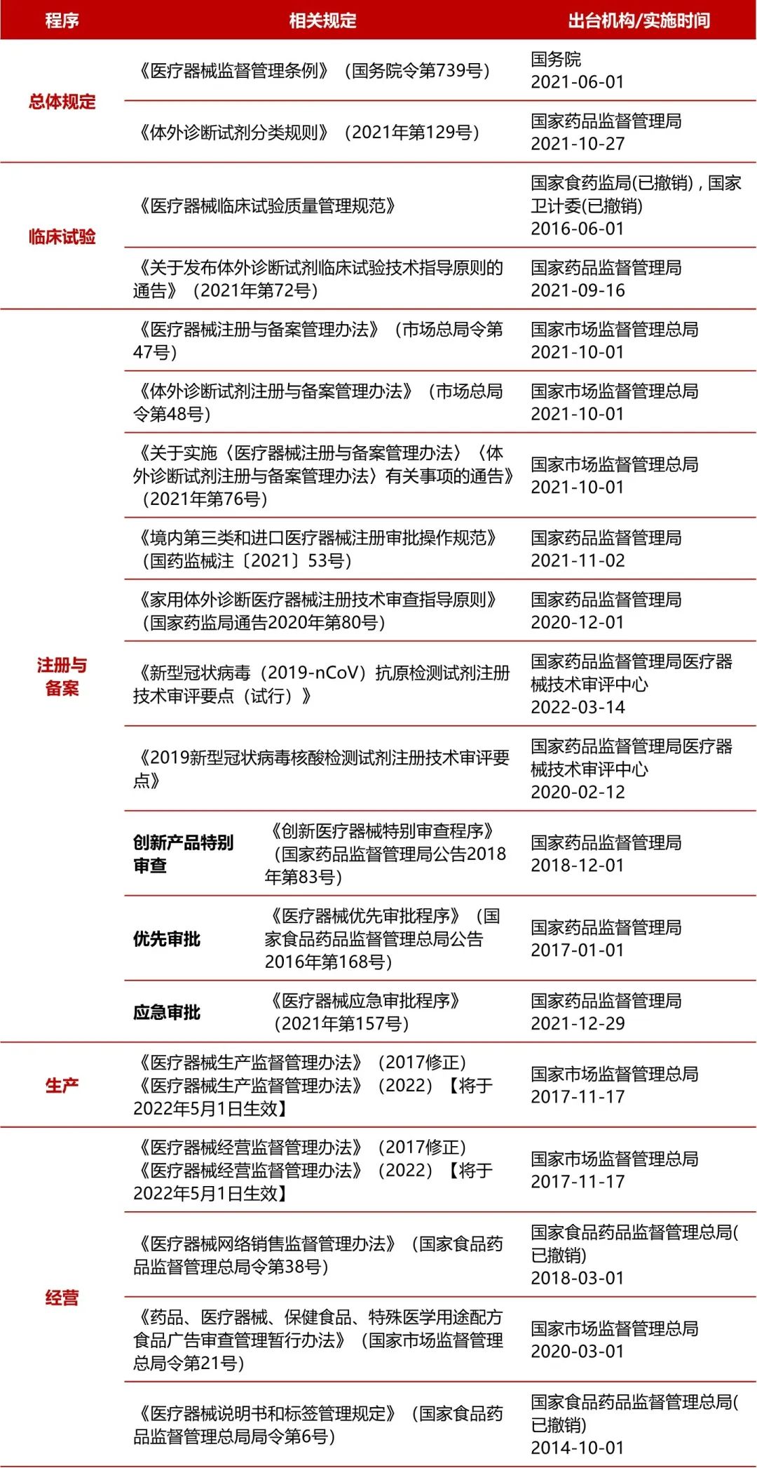
自2020年新型冠状病毒爆发以来,关于新冠检测试剂的相关监管规则在实践中已历经了多轮锤炼与更新,目前已形成了一套以国家药监局、国家市监局出台的监管制度为核心的相对体系完善的监管规则。截至2022年3月,与新冠检测试剂相关的法律法规如下表所示:
表一:新型冠状病毒检测试剂相关的监管体系

根据《体外诊断试剂注册与备案管理办法》第九条,新冠检测试剂作为第三类体外诊断试剂实行产品注册管理,需取得《医疗器械注册证》。《医疗器械注册证》由于颁发机构为国家药品监督管理局(National Medical Products Administration,缩写为“NMPA”),因此又常被称为NMPA认证。目前,获得《医疗器械注册证》的流程包括常规审批流程与三种快速审批流程。
(一)常规审批流程
根据《体外诊断试剂注册与备案管理办法》,新冠检测试剂作为三类体外诊断试剂在申请《医疗器械注册证》时需要历经四个步骤,包括产品研制、临床试验、质量管理体系核查和注册审批。具体如下:

经过上述流程后,申请人将取得有效期为5年的医疗器械注册证。有效期届满需要延续注册的,应当在有效期届满6个月前向原注册部门提出延续注册的申请。但是,由于常规审批流程耗时漫长,光在注册申请阶段就可能耗费半年时间,在前期的产品研制和临床试验阶段也面临着第三类体外诊断试剂所需的最严苛的流程与要求,因此新冠检测试剂的注册申请过程中,通过常规审批注册进行申请注册的数量较少。
(二)三种快速审批流程
除了常规审批注册以外,《医疗器械监督管理条例》还规定了在符合特定场景要求下的三种快速审批路径。通过快速审批路径,将优先安排或者简化部分审批手续,从而使注册申请人的产品在众多申请中脱颖而出,提前拿到医疗器械注册证。
根据《体外诊断试剂注册与备案管理办法》第十一条、国家药品监督管理局对临床急需体外诊断试剂实行优先审批,对创新体外诊断试剂实行特别审批。鼓励体外诊断试剂的研究与创新,推动医疗器械产业高质量发展。
根据《体外诊断试剂注册与备案管理办法》第七十五条,国家药品监督管理局可以依法对突发公共卫生事件应急所需且在我国境内尚无同类产品上市,或者虽在我国境内已有同类产品上市但产品供应不能满足突发公共卫生事件应急处理需要的体外诊断试剂实施应急注册。
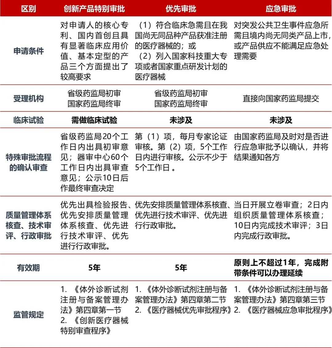
我们结合三种快速审批流程的特点进行了相关归纳,具体如下表:

表二:医疗器械注册证快速审批流程对比
其中,最受新冠检测试剂注册申请人关注的是“应急审批”与“优先审批”流程制度。创新产品特别审批流程由于仍需要对产品进行临床试验,同时还对申请人的专利技术和使用价值提出了较高要求而较少被提及。
事实上,应急审批制度在新冠疫情最开始的时候受到了广泛的应用,据当时国家药监局官网新闻报道,“从决定启动医疗器械应急审批程序,到第一批7家企业相关产品获批,国家药监局用了11天时间,其中前4家企业4个产品获批,仅仅用了4天。”应急审批制度跨越了临床审批阶段,同时在质量管理体系核查、技术审批、行政审批设定了具体的时间限制,从而大幅缩减了医疗器械注册证的取得时间。
然而,随着新冠检测试剂市场的火热,市场上的同类产品增多,供应也不再紧俏,应急审批的适用前提被逐渐弱化。因此,越来越多的企业开始通过优先审批程序,以求获得质量管理体系核查、技术审批、行政审批环节的优先安排。企业在优先审批下获得的《医疗器械注册证》,将具有长度为5年的有效期。
(一)新冠检测试剂生产需获《医疗器械生产许可证》
根据《医疗器械监督管理条例(2021修订)》第三十二条,从事第二类、第三类医疗器械生产的,应当向所在地省、自治区、直辖市人民政府药品监督管理部门申请生产许可并提交其符合本条例第三十条规定条件的有关资料以及所生产医疗器械的注册证。
此外,《医疗器械生产许可证》上会附有医疗器械生产产品登记表,载明生产产品名称、注册号等信息。此前未生产过新冠检测试剂的企业,要增加生产产品的,原发证部门应当进行审核并开展现场核查。
(二)委托生产模式下,委托方的注意要点
新冠检测试剂产品在获得了《医疗器械注册证》以后,产品的注册人可以自行生产新冠检测试剂,也可以委托具备资质的企业生产。若注册申请人为研发类企业,在采用委托生产模式时,需特别提醒以下几点。
1. 注册申请人作为委托方,且需取得《医疗器械生产许可证》:根据《医疗器械生产监督管理办法(2017修正)》第二十六条,医疗器械委托生产的委托方应当是委托生产医疗器械的境内注册人或者备案人。委托生产不属于按照创新医疗器械特别审批程序审批的境内医疗器械的,委托方应当取得委托生产医疗器械的生产许可或者办理第一类医疗器械生产备案。
2. 注册申请人需对委托生产的医疗器械质量负责:根据《医疗器械监督管理条例(2021修订)》第三十四条,委托生产医疗器械的,医疗器械注册人、备案人应当对所委托生产的医疗器械质量负责,并加强对受托生产企业生产行为的管理,保证其按照法定要求进行生产。根据《医疗器械生产监督管理办法(2017修正)》第二十六条,受托方对受托生产医疗器械的质量负相应责任。
3. 双方需签署委托生产合同,委托方需对受托方的材料进行评估并办理委托生产备案:根据《医疗器械生产监督管理办法(2017修正)》第三十条,委托生产第二类、第三类医疗器械的,委托方应当向所在地省、自治区、直辖市食品药品监督管理部门办理委托生产备案。根据《医疗器械生产监督管理办法(2017修正)》第二十七条,委托方应当对受托方的生产条件、技术水平和质量管理能力进行评估,确认受托方具有受托生产的条件和能力,并对生产过程和质量控制进行指导和监督。
4. 相关罚则:委托不具备本办法规定条件的企业生产医疗器械或者未对受托方的生产行为进行管理的,依据《医疗器械监督管理条例(2021修订)》第八十六条,企业可能受到罚款、责令停产停业、吊销相关资质,相关单位的法定代表人、责任人员可能受到没收收入、并处收入30%以上、3倍以下罚款,同时10年内禁止从事医疗器械生产经营活动的处罚。
综上,我们建议注册申请人采用委托方式的,需重视委托生产合同的签订,明确双方的权利义务关系;查验受托人的《医疗器械生产许可证》、评估受托方的生产条件、技术水平、质量管理能力等;同时,加强对受托生产企业的监督管理,对受托生产企业的质量管理能力进行评估,定期对受托生产企业开展质量管理体系评估和审核。
根据《医疗器械经营监督管理办法(2017修正)》第四条,按照医疗器械风险程度,医疗器械经营实施分类管理。经营第一类医疗器械不需许可和备案,经营第二类医疗器械实行备案管理,经营第三类医疗器械实行许可管理。新冠检测试剂作为按照第三类医疗器械管理的体外诊断试剂,销售新冠测试试剂的零售药店原则上需要取得《医疗器械经营许可证》。
1. 经营企业需取得《药品经营许可证》或《医疗器械许可证》:根据国务院应对新型冠状病毒肺炎疫情联防联控机制综合组于2022年3月10日发布的《新冠病毒抗原检测应用方案(试行)》,社区居民有自我检测需求的,可通过零售药店、网络销售平台等渠道,自行购买抗原检测试剂进行自测。根据国家药监局2022年3月12日发布的《关于做好新冠病毒抗原检测试剂质量安全监管工作的通知》(药监综械管〔2022〕23号),在疫情防控期间,取得药品经营许可证或者医疗器械经营许可证,并具备相应储存条件的零售药店和医疗器械经营企业,可销售新冠病毒抗原检测试剂。
2. 按医疗器械经营方式经营,批发和零售不可互换:根据《医疗器械经营监督管理办法(2017修正)》第六十二条,医疗器械经营,是指以购销的方式提供医疗器械产品的行为,包括采购、验收、贮存、销售、运输、售后服务等。医疗器械批发,是指将医疗器械销售给具有资质的经营企业或者使用单位的医疗器械经营行为。医疗器械零售,是指将医疗器械直接销售给消费者的医疗器械经营行为。因此,从事新冠检测试剂的经营企业需将“体外诊断试剂”纳入经营范围,且经营方式为批发的企业不可从事零售。
3. 互联网销售需取得医疗器械网络销售备案;自建网站的,还需取得《互联网药品信息服务资格证书》:根据《医疗器械经营监督管理办法(2017修正)》第八条,从事医疗器械网络销售的企业,应当填写医疗器械网络销售信息表,将信息事先向所在地设区的市级食品药品监督管理部门(现药品监督管理部门)备案。相关信息发生变化的,应当及时变更备案。此外,根据该规定第九条,通过自建网站开展医疗器械网络销售的企业,应当依法取得《互联网药品信息服务资格证书》。
4. 注册申请人或生产企业在住所或生产地址销售,不需办理经营许可:根据《医疗器械经营监督管理办法(2017修正)》第二十一条,医疗器械注册人、备案人或者生产企业在其住所或者生产地址销售医疗器械,不需办理经营许可或者备案;在其他场所贮存并现货销售医疗器械的,应当按照规定办理经营许可或者备案。但是,医疗器械注册人、备案人、经营企业从事医疗器械网络销售的,需按照规定告知负责药品监督管理的部门。
5. 相关罚则:根据《医疗器械经营监督管理办法(2017修正)》第三十七条,从事医疗器械批发业务的经营企业应当销售给具有资质的经营企业或者使用单位。经营企业(含注册申请人或生产企业)违反规定销售给不具备资质的经营企业或者使用单位的,依据《医疗器械监督管理条例(2021修订)》第八十六条,企业可能受到罚款、责令停产停业、吊销相关资质,相关单位的法定代表人、责任人员可能受到没收收入、并处收入30%以上、3倍以下罚款,同时10年内禁止从事医疗器械生产经营活动的处罚。
值得注意的是,根据《关于做好新冠病毒抗原检测试剂质量安全监管工作有关通知》,目前进行零售的新冠检测试剂多为供自测使用的新冠抗原检测试剂,供专业人员使用的试剂盒不得零售给个人。由于核酸检测多需要专业的实验室,因此暂时不在零售范围内。未来若有供自测的核酸检测产品生产的,建议另行与当地的药监局和市监局确认销售途径。
新冠检测试剂出口销往国外的,产品需要符合进口国(地区)的相关质量标准和安全要求。根据《医疗器械监督管理条例(2021修订)》第五十九条,出口医疗器械的企业应当保证其出口的医疗器械符合进口国(地区)的要求。
根据《关于进一步加强防疫物资出口质量监管的公告》(商务部、海关总署、国家药品监督管理局公告2020年第12号),自2020年4月26日起,产品取得国外标准认证或注册的新型冠状病毒检测试剂,报关时须提交书面声明,承诺产品符合进口国(地区)质量标准和安全要求,海关凭商务部提供的取得国外标准认证或注册的生产企业清单(又称为“白名单”,登录中国医药保健品进出口商会网站www.cccmhpie.org.cn可进行查询)验放。需提醒关注的是,根据商务部、海关总署、国家药品监督管理局曾于2020年3月31日发布《关于有序开展医疗物资出口的公告》,公告中对出口产品需取得中国《医疗器械注册证》的要求,已被前述规定中的白名单制度所覆盖。
由于境内外关于防疫物资的监管政策处于不断变化当中,进口国(地区)的要求不一且不断更新。因此,我们建议拟出口新冠检测试剂的企业及时跟进最新国内外防疫物资资质认证和监管要求。在签订相关出口合同时,对出口产品适用的进口国(地区)质量标准进行明确约定;对由于出口国、进口国(地区)的政策变化导致的产品不合标准的风险承担进行明确约定;对出口新冠检测试剂的验收标准及验收地点以及相关第三方质检机构等进行明确约定。
新冠检测试剂为按照第三类医疗器械管理的体外诊断试剂,其注册、生产、销售销售、出口需遵循医疗器械相关的一般监管规定与按医疗器械管理的体外诊断试剂相关的特别监管规定。此外,新冠检测试剂的研发、销售企业还需关注国家药监局、商务部等部门,就新冠检测试剂的技术评审以及出口合规出台的一系列监管政策。随着新冠检测试剂产品的上市,我们期待着走出家门感受大地复苏的那一天。





本文仅作为交流学习之目的使用,文中观点不代表本所立场,亦非作者的正式法律意见。本文系邦信阳中建中汇律师原创文章,转载请完整注明作者信息及出处。